ТРМ1032-230.24.01 Регулятор для систем отопления и ГВС

ТРМ1032-230.24.01 Регулятор для систем отопления и ГВС

Розничная цена 23425.2 руб
Способы оплаты:
Visa MasterCard Наличными при получении Безналичная оплата

Характеристики

  • Новинка: Нет
  • Акции: Нет
  • Вид изделия: Регулирующий для систем отопления и вентиляции
  • Производитель: Овен
  • Артикул: 99786
  • Спецпредложение: Нет
  • Встроенные доп. устройства: источник пит. =24В DC 100 мА max
  • Габаритные размеры: 123х90х58 мм
  • Количество входов/выходов: вх.4 аналог.8 дискр./вых.8 дискр.4 оптопары
  • Потребляемая мощность не более, Вт: Не более 17 ВА
  • Интерфейс: RS-485
  • Напряжение питания: 24 V DC

описание

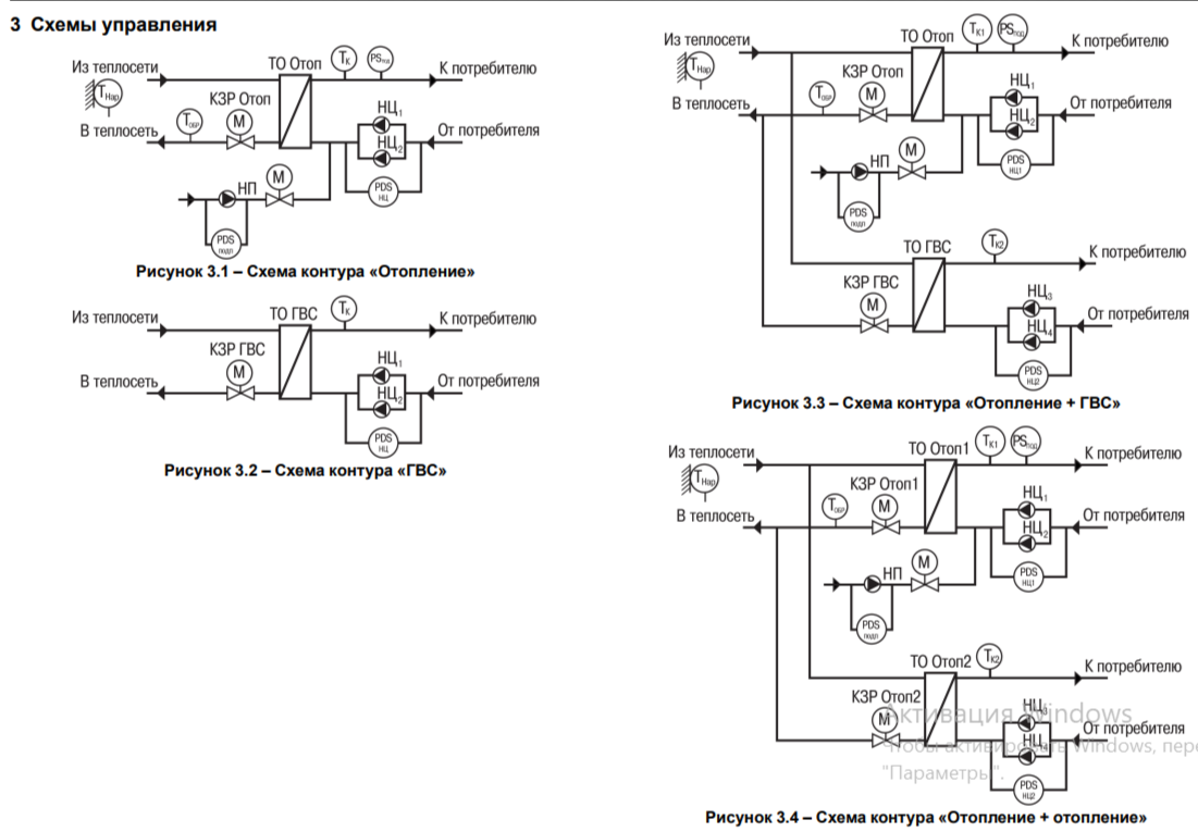
ОВЕН ТРМ1032 – устройство с готовой логикой для автоматизации контуров отопления и ГВС в ИТП/ЦТП. Прибор осуществляет управление основными исполнительными механизмами и подходит для управления двумя контурами.

Функциональные возможности
Меню стартовой настройки – при первом включении прибор подскажет, что настроить сначала.
Настройка ПИ-регулятора через шкалу.
Контроль обратного теплоносителя.
Смена насосов по наработке и управление резервом.
Управление связкой «подпиточный насос + клапан» по прессостату.
Режимы экономии – дневной, ночной, выходной.
Летний режим – защита от заклинивания насосов и клапанов отопления.
Контроль утечки.
Журнал аварий.
Управление по RS-485.
Возможность настройки с ПК при помощи универсального конфигуратора.
Совместим с Owen Cloud.